根據極光大數據發布了《2017年度Q2 app榜單》的報告顯示:短視頻應用“抖音”在2017年Q2首次進入滲透率Top 300清單,排在第223位,其市場滲透率達到1.5%。而在短視頻領域則排名第4,僅在快手、美拍和西瓜視頻之后,安裝量突破2,000萬,日均DAU超170萬,抖音短視頻的日新增用戶數也突破了40萬關口。
與此同時,我們發現抖音的7天留存率大多保持在70%以上。
那么,抖音短視頻是如何做到的?抖音這款產品有什么特別的?有什么值得我們去學習的呢?

體驗機型:小米6
系統版本:MIUI9
App版本:V1.6.2
體驗網絡:wifi&4G
2. 產品簡介抖音上線于2016年9月26日,是一款專注于新生代的音樂創意短視頻App,視頻時常限制在5-15s。
3. 產品定位按照視頻長度分類:
朋友圈的小視頻是10秒,快手短視頻上傳是12秒,這類短視頻以UGC為主,加入了更多可供模仿舞蹈、音樂以及多場景切換鏡頭的創意視頻調動用戶參與。多為記錄生活的有趣事物。
早期頭條視頻推薦的大多是5-10分鐘內帶故事情節內容,微博1-15分鐘的視頻,這類視頻的用戶多為UGC+PGC,多為主流影視劇、綜藝剪輯視頻和網紅團隊的原創視頻,例如papi醬、二更視頻和陳翔六點半。
最后一類就是長視頻,愛奇藝、優酷等,通常為30分鐘以上的PGC。
綜合以上的分類和產品的觀察,抖音短視頻上傳視頻的時間是5-15秒,可以看出,抖音短視頻的定位是以UGC為主的一款音樂創意短視頻。
4. 用戶、場景、需求通過大量的用戶評論反饋,找出其中3種典型用戶。
經過去重處理和刪除無效評論(灌水和廣告),從592條評論中選擇207條進行分析,再經過逐條的分析之后,篩選出了進行詳細分析,結合產品的核心業務邏輯,對這些用戶反饋進行分類,得出下表:

通過以上分析得出,抖音短視頻的三種典型用戶有:

(數據來源于酷傳ios抖音2017.8.31-2017.10.29的評論)
5. 抖音短視頻市場情況在App store的攝影與錄像免費排行榜中,抖音排名第1,已經超過了快手、火山小視頻、美拍等老牌產品。

2017年2月,抖音在總榜上未顯示排名,時隔一個月的3月18日,抖音一路殺到總榜前百,攻進攝影與錄像榜單前12名,接著直至今日,抖音已經躋身總榜前10名,攝影與錄像榜第1名。這款由今日頭條孵化的產品席卷了各大社交平臺,并成功掀起一股“抖視頻”風潮。接下來,我會結合自己的觀察,分析這款產品成功的原因。


有上圖可知,抖音短視頻的核心邏輯是用戶上傳視頻,通過官方審核后,發布在平臺上,吸引其他用戶點贊、評論、轉發和拍攝。其中運營團隊起到了推進閉環的作用,拍攝教程降低用戶的學習成本和發起挑戰促進用戶活躍。
2. 產品功能結構
結合產品的核心邏輯得出,抖音短視頻閉環的兩個關鍵操作是錄制視頻和瀏覽視頻,在功能結構圖中都屬于第一層級(首頁和拍攝),結構清晰簡單,一目了然。
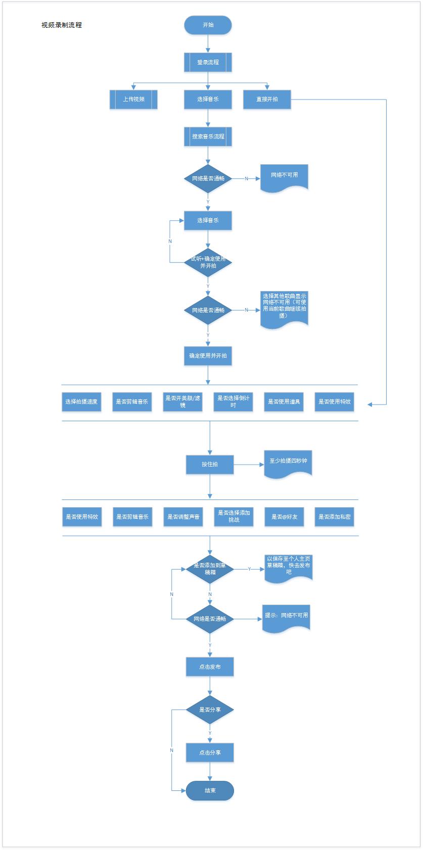
3. 產品核心業務流程
子流程:搜索和上傳視頻流程

由上圖分析可知:
橫向信息架構:抖音提供了多種拍攝模式,拍攝速度,剪輯音樂,美顏/濾鏡等。
縱向核心流程:拍攝占據了一個底部tab欄,所以到達拍攝流程非常短,流程更多是拍攝形式(濾鏡、特效)的多樣化。
4. 產品功能亮點普通功能:從瀏覽視頻和發布視頻兩個維度闡述
4.1 瀏覽視頻

視頻播放:
打開抖音進入的是首頁,在WiFi情況自動播放,數據瀏覽下提示“是否繼續瀏覽”,上滑和下滑切換視頻。
互動功能:
點贊:雙擊屏幕或單擊白心,白心變紅有一個動畫特效,給點贊的用戶一個反饋。
評論:點擊出現最新的評論,可以回復已經評論的用戶。
分享:分享到QQ\QQ空間\微信\朋友圈\微博
個人中心:
如果對視頻感興趣可以左滑或單擊進入個人中心,瀏覽發布者的更多視頻。
右下角的音樂:
單擊顯示此視頻使用的配樂和其他用戶使用配樂拍攝視頻。
優點:
減少用戶的操作流程
查看更多的用戶使用此配樂拍攝的視頻
自己使用拍攝視頻
收藏,以后可以使用
分享
4.2 視頻拍攝
選擇音樂-按住拍-視頻編輯-發布視頻-分享
(1)選擇音樂

音樂種類豐富,共有25個,涵蓋各種類型,例如流行、電音趴、歐美等。下方更有“熱門歌曲”推薦和“我的收藏”和“本地音樂”。
單擊歌曲試,試聽歌曲可以收藏、直接拍攝或者查看其他用戶使用此配樂拍攝的視頻,模仿或者創新。
(2)拍攝視頻

特效方面:
#p#分頁標題#e#畫面特效:揚聲器、狂歡、電光火石;道具特效:包含3D空間,丑臉,明星飾品,張嘴出音符等74種炫酷特效(右圖);速度特效:分為極慢、慢、標準、快、極快5種拍攝速度效果;濾鏡特效:實現各種特殊效果。
按住拍:
可以拍攝分段視頻,配合不同的特性和場景,讓拍攝的視頻更加炫酷。
倒計時:
解放雙手,一個人也可以拍攝。讓用戶使用更便捷。
(3)視頻編輯:

切換歌曲(右上角):視頻拍攝完成后發現有更合適的BGM,可以直接切換,不用重新拍攝。
剪切音樂:可以左右拖動聲譜剪取音樂。
聲音:選擇原聲和配樂的占比
特效:可以選擇濾鏡特效和時間特效,讓視頻更個性化,使每個人的視頻風格迥異。
草稿箱:為完成的作品可以加入草稿箱,方便用戶切換場景,支持繼續拍攝
(4)發布視頻和分享

發布視頻后會在上方出現分享,不耽誤用戶繼續瀏覽視頻還可以宣傳自己的作品。
4.3 抖音特色:功能和內容兩個維度來闡述
(1)功能
分享功能:

這個圖標只有用戶瀏覽2遍視頻后才會出現,鼓勵用戶分享。
分析:
為什么看2遍之后才會出現?
時間;抖音視頻可以發布的時間是5s-15s,兩遍就是10s-30s,這個時間還是屬于短視頻的時間內,不會占用用戶的時間。
內容:用戶看2遍視頻的原因有2種,1.視頻沒看懂,在看一遍 2.視頻很吸引人,在看一遍。無論以上哪種原因出現了都是用戶對視頻有很大的興趣,這是提醒用戶可以分享,用戶很大程度的會分享此視頻,而且不會產生抵觸的心理。
(2)抖音小助手

很多用戶想拍出像大神一樣炫酷的視頻,卻不知道方法,抖音小助手邀請了大神們和工作人員制作了許多“拍攝指南”來指導用戶如何充分利用各種特效拍攝出與眾不同的作品,減少用戶的制作成本,讓用戶玩的更開心。
(3)內容
抖音的評論區形成了自己專有的文化雛形,有點類似于網易云音樂的評論。
1)反彈

視頻的內容有些恐怖、詭異的時候,評論區就會出現“反彈”,意思就是反彈保護全家,我不怕你,你傷害不了我的意思。
2)許愿

當視頻的畫面很唯美,用戶就會在評論區“許愿”。
3)99

視頻內容難以置信,或者完成了一件不可能的事情的時候,評論區就會出現99(6翻了)。
5. 產品迭代和運營分析 #p#分頁標題#e#抖音短視頻和直播的業務邏輯類似:擁有足夠數量視頻發布者(主播)和觀看者(看直播的人),所以,伴隨著用戶基數的增長,增長速度常常會越來越快。
而產品邏輯上,需要解決的核心功能,則是這樣的一個閉環:
用戶瀏覽視頻->發現視頻很簡單、有趣->自己拍攝視頻->吸引用戶瀏覽
用戶在瀏覽視頻的時候,APP的穩定性,不能卡頓閃退,被視頻的內容吸引到的時候,想要拍攝視頻,視頻的難度適中,讓用戶有挑戰的欲望,但又不能太簡單,拍攝視頻中特效的豐富程度,拍出來的效果是否能吸引其他用戶瀏覽,那么平臺需要引導用戶,例如:發布“拍攝指南”降低用戶成本。
看似簡單的閉環,但每一步都影響了產品的核心體驗。這也是抖音迭代的核心邏輯。
5.1 運營動作和產品迭代

根據以上信息,將抖音的成長歷程分為兩個階段
A.基礎探索期:V1.0.1-V1.5.9,建設基礎業務閉環。
(1) 主要產品功能變化

(2)重點功能迭代邏輯分析
初期抖音主要完善了錄制視頻的基本功能,包括拍攝、剪輯、美顏等相關功能,拍攝視頻方面更加的細化,增加更適合不同地點的多段分拍,歌曲剪輯,重點上線并推廣了美顏、濾鏡和貼紙道具,用戶可以通過這些道具更好的展示自己,拍攝出更多有趣的視頻。
在此基礎上,通過查找通訊錄好友,邀請QQ、微博,新增@好友,刪除自己的視頻評論和新增視頻原聲支持等功能幫助用戶更高效的拍攝和傳播自己的作品。
值得一提的是:這一階段,6個大版本中3個版本都對美顏濾鏡功能有調整。可以猜測,與其他的短視頻相比,抖音平臺希望用戶可以通過這些功能將自己最好的一面展現給更多的用戶。
這一時期里,所有迭代都圍繞著抖音的核心流程——拍攝視頻,為什么在拍攝視頻投入如此大的精力呢?猜測是因為,如果拍攝視頻的流程或者拍出來的效果非常差,用戶不愿意創作作品,那么觀看的用戶就少了,就會形成一個惡性循環,反之亦然。
(3)主要運營事件和方法

抖音是從 2016 年 9 月開始上線的,但從微博指數的搜索數據來看,一直到今年 3 月份之前,抖音都一直處于無人問津的狀態。直到今年 3 月份開始,搜索抖音的用戶日漸飆升,很顯然,3 月份開始,抖音開始有了一系列運營動作。
3月13日,岳云鵬在微博轉發帶有抖音水印的視頻,抖音第一次進入公眾視野,開始獲得高速增長。3 月 30 日,岳云鵬第二次在微博上轉發了模仿者岳云云的視頻,對抖音也來了個二次傳播。可以說一下子將抖音推進了公眾視野,引發了下載量的激增,這是抖音的幸運,更是一次 0 成本的成功的冷啟動運營。
后來,在抖音得到越來越多的關注之后,不斷有明星加入了這個炫酷音樂短視頻拍攝的隊伍。其中不乏一些大咖:鐘麗緹張倫碩一家、胡彥斌、杜海濤、李小璐、趙麗穎、大張偉等,明星也會給素人的作品點贊、加入喜歡。借助明星的影響力來運營確實為抖音的用戶增長奠定了良好的基礎
(4)階段綜述
綜上,這階段是抖音發展過程中打基礎的階段,優良的體驗,為抖音建立了最早的用戶口碑。
B.商業化實現期:V1.6.0-至今,搭訕與商業化探索至全面商業化運營。
(1)主要產品功能變化
V1.6.0 新增抖音直播
V1.6.2 發布作品可以添加地理位置
(2)重點功能迭代邏輯分析
抖音基礎階段已經建立起來了,這一階段探索的是商業探索
目前抖音的盈利有兩個方面,一個是直播,推送的直播是用戶已經關注的用戶,,另一個是廣告視頻,每次打開APP第三個小視頻就是廣告視頻,而且只出現一次,抖音在廣告方面很克制。

(3)主要運營事件和方法
1.6.0版本以后,運營上的抖音是平靜的,只是默默地探索著收錢的道路。唯一值得一提的是11月5日,贊助“明星大偵探”。
三、競品分析 #p#分頁標題#e#本文拿短視頻行業里比較成熟完善的拍攝短視頻app美拍為例進行競品分析。這兩款產品在用戶和功能上有一些重合,但二者還是有一些不同的地方,通過對比我們可以猜測抖音短視頻的迭代方向。
1. 功能對比
根據上圖可以看出兩款應用的基本功能是一樣的,美拍的功能更全一些,因為美拍成立的時間比抖音長,所以在短視頻的路上要更成熟。美拍視頻在用戶激勵方面推出了兩個功能,針對新用戶和老用戶推出了新人報道和視頻排行榜,增加了新人的曝光率,鼓勵新人拍攝視頻。
個人認為抖音成功的第一個原因是只用全屏播放形式,當我打開APP的時候,就會沉浸在視頻中,讓用戶通過相對“隱形”的界面來達到把用戶可視范圍最大化地用到內容本身上,也就是視頻。
2. 核心流程圖對比分析
抖音錄制視頻流程圖

美拍發布視頻流程圖
根據上圖的對比,抖音和美拍在發布視頻的流程上的區別是,美拍則把選擇音樂放在拍攝視頻的后面,而美拍在特效和拍攝手法比抖音更全面。抖音將選擇音樂放在拍攝的前面,符合抖音的定位“音樂創意短視頻”。這是我認為抖音成功的第二個原因,抖音通過動感的音樂或有趣的視頻BGM,吸引用戶模仿、創新和分享,為平臺迅速吸引流量。
四、改進建議根據以上的分析,提出以下幾點自己的建議:
1. 針對頭部用戶頭部用戶在平臺分享自己的視頻,吸引大量的粉絲,然而粉絲的質量良莠不齊,避免少數人破壞整體氛圍,就需要管理粉絲
拉黑功能
普通用戶不喜歡視頻內容,情況嚴重可能在評論區辱罵作者,這樣會導致作者的創作欲望下降。
可以通過兩個途徑解決:1.添加拉黑功能,作者拉黑用戶,以后作者的視頻就不會推薦給辱罵的人了 2.平臺對發表的用戶發表的言論進行嚴格的審核,杜絕這種事情發生。
消息管理
目前的評論消息適合官方消息在一個頻道的,無論哪一個方面過多都會導致用戶查看另一方面困難,可以把這兩個消息分開,這樣用戶不會錯失消息,而且查找也方便
2. 針對普通用戶評論點贊功能
評論區有很多神評論,看完之后特別贊同或有感觸,但是很多人都有這樣的感覺,回復的比較多,就會出現原來的神評論被淹沒。
增加新手推薦
大部分用戶拍攝視頻后不能上推薦,就有很少的用戶點贊,就會喪失繼續拍攝動力,可以增加“新手推薦”功能,專門為新手引流,或者優化推薦機制。
3. 關于拍攝添加字幕
例如:在需要念臺詞的挑戰中,用戶不僅要根據視頻的內容表演,還要記臺詞,拍攝起來很困難,如果在拍攝的過程中顯示臺詞的話,就會避免以上問題。
美顏/濾鏡
和美拍相比,抖音的濾鏡和表情功能太少,更重要的是它的美顏作用不夠明顯,用戶的評論也有提起,個人認為可以增加一些瘦臉,美白、貼紙等功能。
剪輯視頻
用戶在拍攝過程中只對一小段視頻不滿意,只刪除這一小段并重新拍攝,就想剪輯音樂一樣。
優先級排序
1.美顏/濾鏡
2.添加字幕
3.剪輯視頻
4.增加新手推薦
5.消息管理
6.評論點贊功能
7.拉黑功能
最新更新的是拍攝過程中的功能,因為這些功能是用戶繼續留在平臺和用戶體驗的核心,所以把他們放在前面。新手推薦是促進用戶活躍,讓更多的人知道,他們拍攝的視頻有人在觀看,有人點贊。
消息管理和拉黑功能是針對頭部用戶的一個功能,目前來看頭部用戶的粉絲數量在幾百萬的很少和抖音的素質也很高,所以將他們放在后面。
將“評論點贊功能”放在后面的原因是,當我瀏覽大概50個視頻的時候,會有一兩個視頻的評論讓我有點贊的沖動,頻率較低。
五、總結抖音的成功的原因有以下幾點:
#p#分頁標題#e#去中心化:抖音從不會因為某個用戶的粉絲多就推薦這個用戶,能被推薦的一定是內容優秀、有創意的作品,創作者的名氣主要是靠粉絲數和獲贊數來判斷,沒有復雜的等級也讓創作者更注意拍攝內容本身。
年輕化:抖音的slogan是“專注新生代的音樂短視頻社區”,在拍攝流程中,區別其他APP是將選擇音樂放在最前面,讓喜歡同種音樂的人在一起碰撞,產生不同的火花,抖音的內容運營團隊時刻關注當下最流行因素,從中挖掘出可以變成抖音挑戰的話題,讓年輕人釋放自我,
15s的機制:“抖音如何上推薦”中明確表明,視頻短于7秒是很難被推薦的,保證視頻時長才能保證視頻的基本可看性。如果視頻過長,就會導致用戶不能一眼找到視頻的“嗨”點。這樣也保證了內容的精良。15s的短視頻也更加適應移動、碎片的場景,就像刷一條微博一樣,同時也給更多的普通用戶曝光的機會,讓每一個人都能在這里展示自我。






